Sunday, 13 March 2011

3.5MHz ARDF transmitter

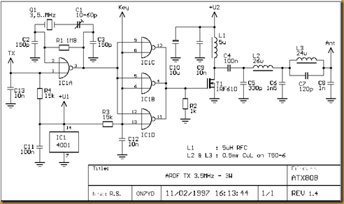
image

 

The OSCILLATOR is build arround gate A of IC1. R1, C2 and C3 act as the feedback network and with C1 the frequency can de adjusted a few kHz. By pulling the connection 'TX' to ground the oscillator is started. By replacing the crystal Q1 by a 3.58mhz ceramic resonator the frequency can be adjusted about 50kHz with C1. With C1 the frequency can only be increased, so the frequency range is from 3.58MHz to 3.63MHz. To get the complete range below 3.6MHz a small inductor in series with C1 is needed. The disadvantage of a ceramic resonator is a reduced frequency stability. If temperature changes are avoided (mount T1 on a sufficient large heatsink) and C2 and C3 are 'NP0' condersors a good frequency stability can de acieved. Due to variations between different crystals it might be nessecary to replace C3 by a smaller avlue (10 to 100pF) if the oscillator is not running stable. Also if using a ceramic resonator adjustment of C3 can be required.
The DRIVER is very straightforward. The 3 remaining gates of IC1 are put in parallel. They act as a buffer between the oscillator and PA and also provide a sufficient drive current for the PA. By pulling the connection 'KEY' to ground the transmitter is keyed. NEVER KEY THE TRANSMITTER IF THE OSCILLATOR IS NOT RUNNING !!! In this case T1 will shortcircuit the supply voltage. The FET might survive this, but most likely the power supply and/or L1 will not.
As PA a fast switching FET in is used in classe C. the PA has an effienciency of 60 to 70% and the FET is almost indestructable. For antenna impedances between 20 and 100 Ohm the output power is almost constant. C4 seperates the DC voltage from the antenna, with the network C5, L2, C6, L3, C7 and C8 a sufficient harmonic surpression and antenna matching is achieved.

http://www.qsl.net/on7yd/atx80.htm

No comments:

Post a Comment